哈哈,容我介绍一下,如果大家对电子感兴趣,可以看一下下面的图片,会经常更新优秀的原创文章。再次感谢每一个努力的电子爱好者。

开源链接:Exlink最好用的嵌入式多功能调试器
大家好呀,在浏览网站的时候,突然看到这样的一个作品,瞬间眼前一亮。这个项目是Expert电子实验室设计的。一个小小的的装置竟然可以有这么多的功能。这个属实是我们电子爱好者的福音啊!!!这样的话,自己的桌面岂不是干干净净的,大大小小的仪器仪表都不必摆着占空,想想就美滋滋的。

感慨了好久,我们先从作品的硬件部分看看它是怎么设计的。有句话说的好,千万不要闭门造车,一定要多去学习。看的多并且思考的多,自己的能力就会越来越强。


在上图中,我们可以看到共分为两个PCB板,分别为功率控制板以及信号板。
首先电路较为简单的是信号板。熟悉树莓派的小伙伴对RP2040一定不陌生,大名鼎鼎的pico开发板正是使用了这款芯片。它是LQFN-56(7x7)封装的,焊接难度还是有的,用焊锡膏+风枪,焊锡膏+加热台,都是不错的方案。
RP2040参考手册。引脚有56个,可以看到能用的GPIO还是很多的。

在本次项目需要设计RP2040的最小系统电路,如下图所示。除了主角RP2040外,还有100nf滤波电容,12mhz晶振,W25Q16 FLASH 存储器(SPI通讯)且有2MB容量。另外还有两个开关,分别接到RUN和ADC3引脚。
其中较为重要的是CHAN0~CHAN7。这里的接口功能是逻辑分析仪8通道接口。
注:这里主要参考的方案是:RP2040逻辑分析仪项目:logicanalyzer

这里设计的目的是方便进行功率控制板和信号板的连接,采用1.27mm间距的排针,更加适合于较小的PCB。回想一下,我们平时设计是不是都是使用的熟悉的老朋友,2.54mm间距的。
仔细看了一下信号,均是USB信号。

这里附上一个图,感受下1.27mm间距的排针。

USBA的电路就显的简单很多,最重要就一组USB信号了,焊接也是非常容易。当然封装选择的贴片形式,这样拆装更加方便。


在信号引出接口方面,信号没有直接引出,选择了BAV99S这款开关二极管,其实可以看出,是两个二极管的串联,一端接入GND,另一端则接入3.3V电压。两个二极管的中间则加入信号源。
作者充分考虑了,外接IO口需要使用ESD器件和限流电阻保护,防止静电击穿。注意,这里的限流电阻是33Ω



下方的原理其实是设计了一个daplink下载调试器。这里我的思绪就拉回了我做daplink的项目的时候,当时使用的方案stm32单片机,原来条条道路通罗马啊。SWD和SCK下载程序用,RXD和TXD串口通讯用,本次项目使用的ch549G其实是一个单片机,我们向里面烧录固件就可以啦。
参考项目:基于CH549的DAPlink项目

这里附上我之前设计的daplink,全当纪念一下了。


到这里,信号板的功能就介绍完毕了。让我们看看项目的PCB图纸吧。
这里说下,PCB设计的非常好,我提一下自己的想法哈,因如果信号高速采集的话,那就一定要考虑信号的传输问题了,加上蛇形走线,使得每一个信号走线等长,这样在进行高速采集的时候,时序方面会更加稳定一些。

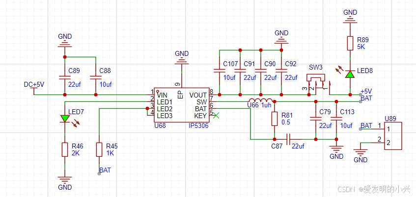
电源设计是一个核心的内容。下图中,主要包括Typec电源输入,DCDC降压,CH224K快充诱骗、MP28167的5V降压电路、IP5306电池管理、SY8120B的3.3V降压电路


这里需要注意的是,typec输入的12V需要使用PD充电器进行供电。
下方是typec的原理图,总体较为简单。需要关注CC1和CC2,以及USB信号。这里为了安全考虑,加入了一个自恢复保险丝。
保险丝的参数如下,保持电路是50mA。这里使用自恢复保险丝的优点是,保险丝可以重复使用。还记得小时候,晚上家中停电,家中长辈检查出原因是保险丝断掉,当时没办法继续使用啦,就只能更换新的保险丝了。

这里放下CH224K芯片手册链接。芯片手册
首先啥叫诱骗呢,我听到这个名词也是一脸懵,这里上链接。
PD诱骗是个啥玩意? 听着名字怎么这么奇怪。
其实呢,举个生活中的例子,咱们手机就有快充功能。这里我的理解是首先充电器一定要有快充功能的,其次手机一定要支持快充。
充电器相当于主机,手机相当于从机,两者之前通过协议进行通讯最终实现快充的功能。因为在很多项目中,需要使用到快充充电器,可以用芯片假装手机来让充电器进行快充 PS:这里是我的个人理解,有错误欢迎指正。
原理图中可以看到芯片的CFG1对gnd加入24K欧姆的电阻,可以看出请求的电压是9V。


DCDC降压选用MP28167GQ-A。
定睛一看,这个原理图晕晕的,不行,得去休息一会了。先容我附上芯片手册。
这里需要注意一下,如果大家选择MP28167GQ-A-Z
MP28167GQ-A-Z芯片手册
这个芯片,应该是没办法使用的,我这里给大家看看芯片手册的参考图。这里在FB引脚和OUT引脚之前需要加入三个电阻,当然需要配置不同阻值,才可以输出不同的电压。


在复刻评论区中也有小伙伴提及,没想到竟然有这样的区别。

上重点啦,上重点啦,上重点啦。重要的事情说三遍。这里介绍MP28167GQ-Z
MP28167GQ-Z芯片手册
我们上一下芯片手册的推荐图。这个就没问题啦,这款芯片只是少了IIC的接口,其他功能都是存在的。并且最重要的是搭配的三个电阻不存在,输出是固定的5V输出。

这是datasheet中的原话。


说到充电放电,这里使用的是IP5306这款芯片。

继续上芯片手册,IP5306芯片手册,在手册中已经给出了完成的设计参考图,本项目采用的是单灯模式。这里的DC+5V是来自DCDC降压得到的5V电压。+5V给后续的元器件供电。



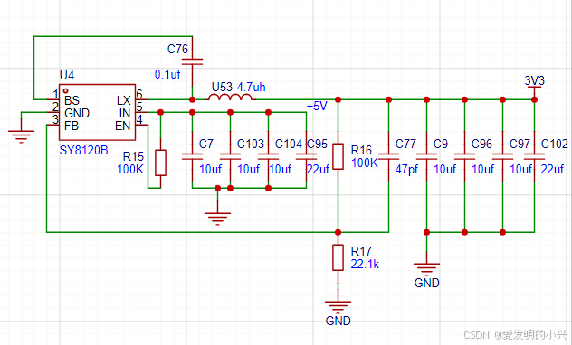
这里的3.3V降压电路使用的是SY8120B这款芯片,还是老样子,上数据手册。可以看出和芯片手册设计类似,其中47pf的电容需要注意下。

在手册中推荐22pF,这里的作用是用来加速负载的传输。


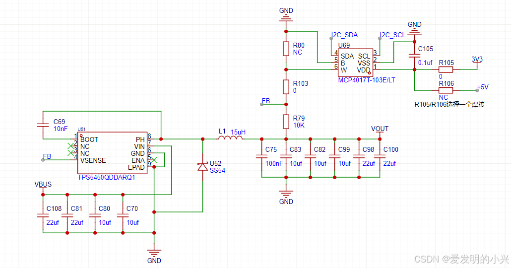
本次可调电源,使用的芯片是TPS5450QDDARQ1,这里依然附上芯片手册链接。
TPS5450QDDARQ1芯片手册
这里用不同的颜色标注,在参考电路图中,红色区域是必不可少的。绿色的滤波电容的可调整空间就比较大了。打个比方,输入输出位置的滤波电容的设计就像是一千个人眼中有一千个哈姆雷特。
其中黄色部分是额外需要关注。在参考设计中,想要输出5V,电阻是固定住的。根据下图的公式,可以得到VOUT=(R1*1.221)/R2+1.221 约等于5V。


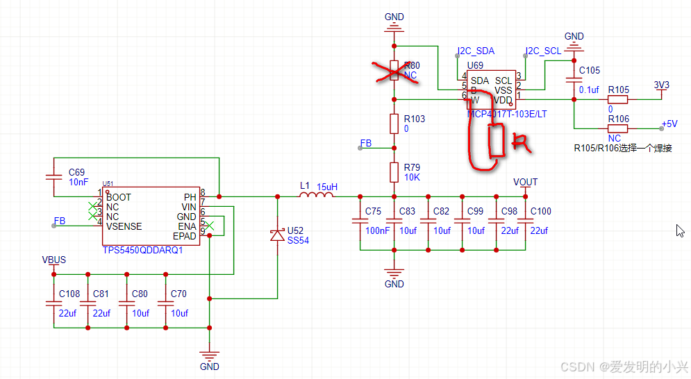
在本次项目中使用MCP4017T-103E/LT来修改。这款芯片是IIC通讯且是数字电位器。参考博客:可编程电阻-----MCP4017T-104ELT。


通过IIC接口可以配置电阻的阻值,从而控制VOUT输出的电压。更简单的说,其实就如下图所示,模拟出一个电阻而已。

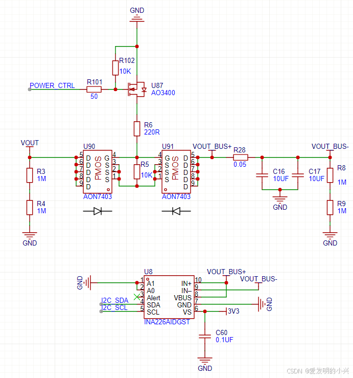
看到下面的图片顿感不妙,喝口水冷静下了。
可以看出其中关键的芯片是AON7403和INA226AIDGST
1、AON7403数据手册
2、INA226AIDGST数据手册

原来AON7403是一个场效应管(PMOS管)。这时候我的思绪又被拉远,之前见到过得MOS都是一头三脚形式的,这种还是第一次见。这里借用项目原描述进行回答下,采用了双PMOS背靠背连接的电路,实现了电源的双向关断,所以我们可以通过关闭双PMOS实现外界输入的电压测量,打开双PMOS时则是内部的数控电源向外输出。


INA226AIDGST则是IIC为接口,IN+接入得是VOUT_BUS+,IN-接入得是VOUT_BUS-
INA226数据手册
下图中可以看出共有4个核心的寄存器,power寄存器、current寄存器、voltage寄存器、alert寄存器,INA226将测得的功率数据反馈给单片机。

参考文章:
1、USB HUB简述
2、如何选择正确的USB Hub?
3、USB扩展坞和USB HUB的区别是什么?
4、基于VL813的USB3.0-HUB设计
谈及usbhub,我感触很多,之前买了一台笔记本电脑,只有一个usb的口,如果不加入一个usbhub的话,就会很麻烦的。一个小小的装置可以连接多个设备,比如可以同时接入鼠标,U盘,移动硬盘,键盘,可以说非常的强大。

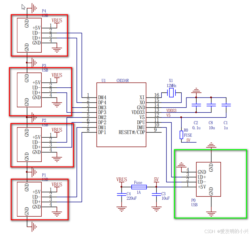
本次设计使用的是CH334F这个芯片,这个芯片类型是集线器、接口协议是 USB2.0,USB3.0就不支持啦。数据速率是480Mbps。
CH334F数据手册

但是,但是它的封装是QFN-24封装的,对焊工还是有要求的。

下图是数据手册的参考电路,红色是扩展端,绿色是单口端。

Exlink中V5和VDD33都接入了3.3V电压,原因是出于下图的考虑。

这个就不介绍了哈,是和信号板连接的地方。这里主要的信号时三组usb信号,3.3V,5V,GND。

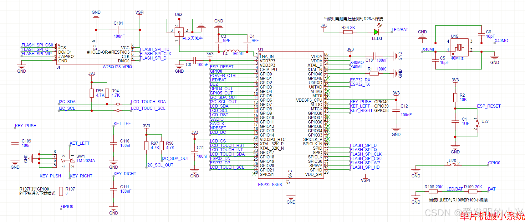
Exlink项目使用的是ESP32单片机,在一个项目中,学会设计单片机的最小系统很重要。

该芯片是QFN56封装的,对焊工依然有要求。

其中包含外接Flash芯片(W25Q128),40mhz晶振电路,按键电路,复位电路,程序下载功能电路,天线电路。

驱动蜂鸣器方面使用的是AO3400的NMOS管。
**当BUZ信号输出高电平的时候,蜂鸣器鸣叫。当BUZ信号输出低电平的时候,蜂鸣器不鸣叫。**这里需要对NMOS管使用有个基本的了解。

这里借助exlink项目的原话来回答下,涉及的通讯协议有I2C和SPI。

接口如下图所示,可以看出它是翻盖式。

本网信息来自于互联网,目的在于传递更多信息,并不代表本网赞同其观点。其原创性以及文中陈述文字和内容未经本站证实,对本文以及其中全部或者部分内容、文字的真实性、完整性、及时性本站不作任何保证或承诺,并请自行核实相关内容。本站不承担此类作品侵权行为的直接责任及连带责任。如若本网有任何内容侵犯您的权益,请及时联系我们,本站将会在24小时内处理完毕,E-mail:xinmeigg88@163.com
本文链接:http://www.xrbh.cn/tnews/2745.html